2025, 52(11):2689-2699. DOI: 10.3724/j.pibb.2025.0207
摘要:淀粉样蛋白倾向于从天然无规则的可溶单体状态,聚集形成高度有序的淀粉样纤维,且此类病理性纤维的形成及其在细胞间的扩散,与神经退行性疾病的发生发展密切相关。此外,在这类内在无序蛋白的异常聚集过程中,伴随着液-液相分离的现象,形成具有类液体性质的液滴。随着时间的推移,液滴逐渐固化,最终通过液-固相转变过程,演化成了富含淀粉样聚集体的凝胶状态。这种从液相向固相的转变过程,与多种神经退行性疾病的发病机制密切相关。本文综述了淀粉样蛋白异常聚集的两种典型路径:一种是在稀溶液中,遵循经典的成核-延伸机制,形成淀粉样纤维;另一种路径则发生在凝聚相中,由液-液相分离过程介导,伴随着异常的液-固相转变,导致淀粉样蛋白的聚集和沉积。本文深入探讨淀粉样蛋白聚集的分子机理,旨在推测和理解神经退行性疾病的发病机制,为开发针对淀粉样蛋白聚集过程的治疗策略提供理论指导。
2025, 52(11):2700-2716. DOI: 10.3724/j.pibb.2025.0317
摘要:众所周知,原癌基因及抑癌基因在细胞周期调控、增殖和凋亡等过程中发挥特定的功能,而癌症的发生发展与这些基因的异常改变密切相关,并且不同基因的改变会导致同种及不同癌症患者之间产生巨大的表型差异。近年来,免疫疗法的兴起为临床癌症患者带来了较好的治疗效果,但大部分患者仍面临着低应答以及耐药等问题。针对免疫疗法疗效较差的原因,研究人员进行了广泛研究。最终发现,原癌基因及抑癌基因异常表达对肿瘤免疫微环境的调控作用是导致免疫疗法无法达到预期疗效的重要因素之一。因此,探究不同基因改变对肿瘤微环境的影响可以更好地解决临床治疗过程中出现的问题,为患者提供更加精准的治疗方案。本文主要总结了几种常见原癌基因及抑癌基因突变对肿瘤微环境中抑制性免疫细胞、抗肿瘤免疫效应细胞以及肿瘤相关成纤维细胞的影响,阐明了肿瘤细胞中基因改变对肿瘤免疫微环境的调控和重塑作用,并针对肿瘤中基因改变的干预手段与免疫疗法联用的巨大潜力进行了分析,以期为癌症精准免疫治疗提供理论基础及发展策略。
杜霖 , 王美玲 , 周双双 , 付先芸 , 石文洁 , 陶奕丹 , 周昊鑫
2025, 52(11):2717-2728. DOI: 10.3724/j.pibb.2025.0192
摘要:子宫内膜异位症(EM)和子宫腺肌病(AM)是妇科常见的慢性炎症性疾病,以痛经、异常子宫出血及不孕为主要表现,具有难治愈、易复发的特点。研究发现,EM和AM病灶存在代谢重编程,表现为糖酵解亢进及线粒体功能障碍,且具有疾病异质性特征。糖酵解调控涉及多层次的分子机制:缺氧信号是核心驱动力,激酶磷酸化修饰发挥关键作用,而RNA甲基化、组蛋白乳酸化等表观遗传修饰重塑代谢相关基因表达。此外,EM/AM中代谢-免疫交互形成恶性循环——病灶分泌的乳酸促进M2型巨噬细胞极化,而免疫细胞(如巨噬细胞、T细胞)代谢缺陷削弱其清除能力,共同导致免疫逃逸。糖酵解亢进还可扰乱卵泡液微环境,损害子宫内膜容受性,影响生育功能。基于此,靶向糖酵解的干预策略具有治疗潜力:小分子抑制剂(如美克洛嗪)靶向己糖激酶2(HK2)、乳酸脱氢酶(LDHA)等关键酶;天然化合物(如肉桂酸)调节代谢-炎症网络;中药复方(如桂枝茯苓丸)通过多靶点作用改善微环境。未来需进一步探索不同亚型的代谢特征,优化代谢-免疫协同调控策略,并加强药物生殖安全性评估。
2025, 52(11):2729-2748. DOI: 10.3724/j.pibb.2025.0363
摘要:线粒体是真核细胞中最重要的能量产生细胞器,在物质代谢、细胞信号转导、氧化应激,以及多种形式的细胞死亡途径中发挥关键的调控作用。线粒体拥有独立于细胞核基因组的DNA——线粒体DNA(mtDNA),但是只编码13条多肽链、22个转运RNA(tRNA)和2个核糖体RNA(rRNA)。线粒体内的其他蛋白质都是由核基因(nDNA)编码的,这两个基因组协同工作,维持细胞的正常功能和稳态。已鉴定的人类细胞线粒体蛋白质组含有超过1 158种蛋白质,它们分别定位于线粒体外膜、膜间隙、内膜和基质中,参与氧化磷酸化、三羧酸循环、分裂-融合动力学,以及维持线粒体稳态等重要功能。线粒体稳态和线粒体功能的正常发挥与线粒体蛋白酶密切相关,这些线粒体蛋白酶通过调节线粒体蛋白的活性,去除受损的或不必要的蛋白质,从而维持线粒体稳态并确保细胞存活。其中一组功能依赖于ATP结合和水解的线粒体AAA+蛋白酶(ATPases associated with diverse cellular activities,AAA+ proteases),不仅执行降解错误折叠蛋白质的功能,还在线粒体融合蛋白的加工成熟、呼吸链复合物组装、mtDNA复制/转录等过程中发挥关键作用。研究发现,这些线粒体AAA+蛋白酶的基因突变或者表达异常导致其酶活性改变,严重损害线粒体结构和功能的完整性,并导致多种神经系统疾病的发生。本文主要以Lon蛋白酶1(Lon peptidase 1,LONP1)、酵母线粒体逃逸基因1样蛋白1(yeast mitochondrial escape 1 like 1,YME1L1)和ATP酶家族基因3样蛋白2(ATPase family gene 3-like 2,AFG3L2)等3种线粒体AAA+蛋白酶为例,详细阐述了它们的序列相似性和结构特点,以及在线粒体中的不同定位与功能。通过总结这3种蛋白酶基因突变与神经系统疾病的关系,发现已报道的疾病相关突变主要位于ATPase结构域和水解酶或肽酶结构域。因此,解析这些蛋白酶关键结构域的结构和突变导致的功能变化及其对线粒体乃至细胞稳态的影响,将为理解疾病机制和研发靶向干预策略提供参考。
2025, 52(11):2749-2758. DOI: 10.3724/j.pibb.2025.0238
摘要:鸢尾素(irisin)是近年发现的肌源性分泌蛋白,其心脏保护作用已获广泛证实。本文深入解析了其在糖尿病心肌细胞中的分子机制,及其与糖脂代谢紊乱、氧化应激、自噬等病理过程的关联。在糖脂代谢调节上,鸢尾素能诱导白色脂肪棕色化,促进能量消耗并抗炎;减轻胰岛β细胞糖脂毒性,通过磷脂酰肌醇3激酶(phosphatidylinositol 3-kinase,PI3K)/蛋白激酶B(protein kinase B,AKT)、AMP激活的蛋白质激酶(AMP-activated protein kinase,AMPK)等通路抑制β细胞凋亡、改善其功能与形态;还可加速游离脂肪酸氧化,减轻胰岛素抵抗,改善心肌代谢环境。细胞应激调控中,鸢尾素具有强抗氧化性,能拮抗活性氧类(reactive oxygen species,ROS)蓄积以减轻氧化应激损伤,抑制铁依赖性细胞死亡通路;对于内质网应激,可下调葡萄糖调节蛋白78(glucose-regulated protein 78,GRP78)、蛋白激酶R样内质网激酶(protein kinase R-like endoplasmic reticulum kinase,PERK)等蛋白质,缓解由此导致的心肌细胞凋亡与纤维化。自噬与细胞死亡平衡层面,鸢尾素通过协调线粒体靶向自噬与非选择性自噬维持细胞稳态,促进FUN14结构域包含蛋白1(FUN14 domain-containing protein 1,FUNDC1)介导的线粒体自噬以更新线粒体,同时经PI3K/AKT/哺乳动物雷帕霉素靶蛋白(mammalian target of rapamycin,mTOR)等通路抑制过度自噬损伤;凋亡调控中,能下调促炎因子和半胱氨酸天冬氨酸蛋白酶3(cysteine-aspartic acid protease 3,Caspase-3)等,上调抗凋亡蛋白B细胞淋巴瘤2蛋白(B-cell lymphoma 2,Bcl-2),通过多种通路抑制心肌细胞凋亡。综上,鸢尾素通过多靶点、多通路协同作用,在改善糖尿病心肌病的心肌代谢紊乱、减轻细胞应激损伤及调控细胞死亡等方面发挥关键保护作用,为其临床防治提供重要理论依据和潜在靶点,但其全身性效应、临床干预安全性及最佳方案仍需深入研究。
李玲妍 , 郑若泉 , 胡火军 , 尤程程 , 杨轶 , 盛德乔 , 周军 , 黄益玲
2025, 52(11):2759-2771. DOI: 10.3724/j.pibb.2025.0273
摘要:神经退行性疾病(neurodegenerative diseases,NDs)是一组以神经元结构和功能进行性丧失为特征的疾病,主要表现为认知功能下降、运动能力丧失及精神行为异常等症状,包括阿尔茨海默病(Alzheimer’s disease,AD)、帕金森病(Parkinson’s disease,PD)和肌萎缩侧索硬化症(amyotrophic lateral sclerosis,ALS)等。随着全球人口增长和老龄化趋势的加剧,NDs的发病率持续上升,目前尚无根治方法。血脑屏障(blood-brain barrier,BBB)在保护中枢神经系统稳定性、阻止血液中有害物质进入脑组织的同时,也限制了药物向脑实质的递送,为神经退行性疾病的治疗带来了巨大挑战。超声微泡靶向破坏(ultrasound-targeted microbubbles destruction,UTMD)技术是近年来在医学领域迅速发展的新兴技术,将聚焦超声(focused ultrasound,FUS)与微泡(microbubbles,MB)造影剂相结合,瞬时且可逆地打开BBB从而增加药物透过浓度,具有高效性、安全性和靶向性等特点,在NDs诊断和治疗领域具有巨大的开发潜力。本文介绍微泡的基本特征及超声微泡开放BBB的可能机制,并对UTMD技术在NDs治疗中的研究进展进行综述,旨在为神经退行性疾病治疗新策略和药物的研发提供理论依据和研究方向。
冯家欣 , 谢彦鸿 , 李伊 , 林佛香 , 黄敏芳 , 王钦文 , 王正春
2025, 52(11):2772-2787. DOI: 10.3724/j.pibb.2025.0180
摘要:精神分裂症是一种以阳性症状、阴性症状和认知功能损害为核心的重性精神障碍,其中认知损伤严重影响患者的社会功能与预后。尽管抗精神病药物对阳性症状有效,但对认知改善作用有限,且长期使用可能引发代谢综合征等不良反应,因此探索安全有效的非药物治疗成为研究热点。本文系统综述了6种非药物干预策略,认知矫正治疗(CRT)、重复经颅磁刺激(rTMS)、经颅直流电刺激(tDCS)、电针治疗(EA)、有氧运动(AE)和光疗(LT),在改善精神分裂症患者认知功能方面的研究进展与临床证据。CRT通过任务训练增强神经可塑性,改善执行功能和社会认知。rTMS和tDCS通过调节皮层兴奋性和神经网络连接,对工作记忆和注意力具有潜在改善作用。EA结合针灸与电刺激,调节脑源性神经营养因子(BDNF)水平,改善记忆功能,适用于药物难治性患者。AE通过增强海马可塑性改善记忆与注意力,适合作为基础干预。LT在动物模型中显示出良好前景,但临床研究尚处于起步阶段。此外,本文还探讨了联合干预策略及未来个体化治疗、关键期干预和多模态整合的发展趋势,旨在为临床和科研提供系统参考,推动非药物干预在精神分裂症认知康复中的应用与研究。
周子贵 , 颜敏 , 温潇 , 王慧 , 刘国强 , 田雪文
2025, 52(11):2788-2801. DOI: 10.3724/j.pibb.2025.0269
摘要:帕金森病(Parkinson’s disease,PD)是全球第二大神经退行性疾病,具有高度的临床、遗传及治疗反应异质性。传统运动疗法虽能通过调控α突触核蛋白聚集、增强线粒体自噬、抑制神经炎症等机制改善运动与非运动症状,但其疗效存在显著的个体差异。这种差异源于内源性因素(如遗传背景、临床表型及疾病分期)与外源性因素(如运动类型、强度与频率)的共同作用。为此,本综述首先从流行病学负担、发病机制异质性和干预反应差异3个方面,论证了对PD患者实施精准运动干预的必要性。继而,本文系统阐述了如何构建精准运动干预策,即依据遗传特征、临床表型与疾病分期进行患者分层,并融合技术辅助工具。在遗传层面,GBA1、PRKN、PINK1及SNCA等基因突变分别导致不同的分子病理,因而需要针对性的运动方案。在临床表型上,需根据震颤主导型与姿势不稳/步态障碍型患者的特征制定目标。此外,干预策略应随疾病进展动态调整,早期以高强度运动为主,提升神经可塑性,中、晚期则分别侧重于功能维持、跌倒预防与代偿策略。最后,本文详述了运动类型、强度、频率等运动参数的个性化配置。本综述提出的PD精准运动干预理论框架,通过整合遗传、表型与分期特征进行患者分层,并利用数字技术实现动态个性化调节,旨在推动运动疗法成为更强效、个体化的精准策略。
2025, 52(11):2802-2819. DOI: 10.3724/j.pibb.2025.0329
摘要:孢子和花粉作为自然界中广泛存在的微小生物,具有天然的核壳结构和精细的表面形态。它们在尺寸均匀性、可持续利用、环境友好性、多孔性、两亲性和黏附性方面表现出色。此外,它们还具有良好的生物相容性和生物降解性,有效增强了药物的稳定性和靶向性。它们经酸性溶液、碱性溶液或酶处理等方法提取可得到孢粉素,去除了天然孢子和花粉中原有的生物活性物质,如细胞核、酶和DNA,从而获得了更强的载药能力和更高的安全性。基于以上特性,孢子和花粉被广泛应用于载药系统,包括靶向递送、持续给药、抑制毒性、风味掩蔽、疫苗递送、递送不稳定材料等。本文介绍了常见的用于载药的孢子和花粉及其处理方法。利用近期研发的新型处理方法,可使孢子和花粉具有更高的药物负载效率、稳定性和靶向性等。此外,本文综述了近年来孢子和花粉在载药领域的应用,并涉及部分创新研究内容。基于这些研究成果,进一步阐述了孢子、花粉及孢粉素在药物递送系统中的优势。例如,它们具有高稳定性、药物负载能力强、良好的黏附性、优秀的靶向性,且易于功能性修饰。目前,它们在药物递送领域展现出广阔前景。本文还强调了它们在应用时面临的一些挑战,包括大规模生产困难、需要改进提取和纯化过程,以及存在较低但仍需注意的过敏风险,克服这些挑战,将有助于更充分地发掘它们在药物递送应用中的潜力。根据当前研究,尽管孢子和花粉在临床药物递送中仍存在一些未解决的问题,但它们具有巨大潜力,有望成为新一代绿色药物递送平台。
刘上华 , 张洪旗 , 刘入铭 , 曾红娟 , 邓科君 , 鄢丹 , 汤丽霞 , 林昊
2025, 52(11):2820-2841. DOI: 10.3724/j.pibb.2025.0355
摘要:核酸适配体(nucleic acid aptamer)是一类能够高效、特异识别蛋白质、小分子和完整细胞等多种靶标的单链寡核苷酸分子,凭借其分子质量小、化学与热稳定性强、易于修饰且免疫原性低等优势,在诊断、治疗与分析检测领域展现出广阔的应用前景。本文首先对现有核酸适配体数据库进行了系统梳理,随后概述了高通量SELEX数据的模拟筛选流程;接着综述了从序列特征提取到二级和三级结构预测的各类生物信息学方法;然后评述了分子对接、分子动力学及结合自由能计算结合机器学习与深度学习技术在核酸适配体-靶标相互作用预测中的应用;最后总结了基于理性设计、生成式AI与进化算法的计算设计策略,并列举了精准诊断、生物传感和食品安全等典型案例。通过多层次、多方法的整合,本文为核酸适配体的发现、设计与应用提供了一套全面的生物信息学工具与思路,并对未来智能闭环和多模态融合的研究方向进行了 展望。
2025, 52(11):2842-2853. DOI: 10.3724/j.pibb.2025.0337
摘要:目的 脑瘫是一种常见的围产期获得性神经发育障碍,脑室周围白质损伤(PWMI)是其主要病理改变,其特征为少突胶质细胞(OLs)丢失及髓鞘崩解。神经干细胞(NSCs)可作为OLs的再生来源,但传统二维(2D)体外体系缺失三维(3D)生理微环境,微流控芯片技术可在干细胞微环境中实现3D微环境培养与浓度梯度的精准调控。梓醇(catalpol)是一种兼具抗氧化与抗凋亡活性的环烯醚萜苷,其在3D仿生条件下驱动NSCs向OLs分化的潜能及分子机制尚不明确。本研究拟构建微流控3D仿生平台,系统评估梓醇促NSCs-OLs分化的浓度效应,并解析小窝蛋白1(Cav-1)依赖途径。方法 自主设计微流控芯片,生成0~3 g/L梓醇稳定浓度梯度,并对NSCs 3D细胞球实施连续灌流培养。钙黄绿素乙酰氧基甲酯/碘化丙啶(Calcein-AM/PI)实时监测细胞活力;实时荧光定量逆转录聚合酶链式反应(qRT-PCR)定量与MBP/SOX10免疫荧光定性OLs分化;联合Cav-1抑制剂甲基-β-环糊精(MCD)解析梓醇促NSCs向OLs分化的分子机制。结果 梓醇在0~3 g/L范围内无细胞毒性(活力>96%);3 g/L梓醇显著上调MBP与SOX10 mRNA表达(P<0.05,P<0.01)。伴随NSCs向OLs分化,Cav-1 mRNA表达下调;而Cav-1特异性抑制剂MCD进一步抑制Cav-1后,OLs相关基因表达显著升高(P<0.05,P<0.01)。结论 构建了微流控梯度芯片-NSCs 3D细胞球培养体系,发现3 g/L梓醇可有效抑制Cav-1诱导NSCs分化为OLs,为髓鞘再生研究提供新平台。
吴晋强 , 郭果果 , 张欣婷 , 刘晋佳 , 王吉祥 , 赫晓燕 , 王海东
2025, 52(11):2854-2868. DOI: 10.3724/j.pibb.2025.0264
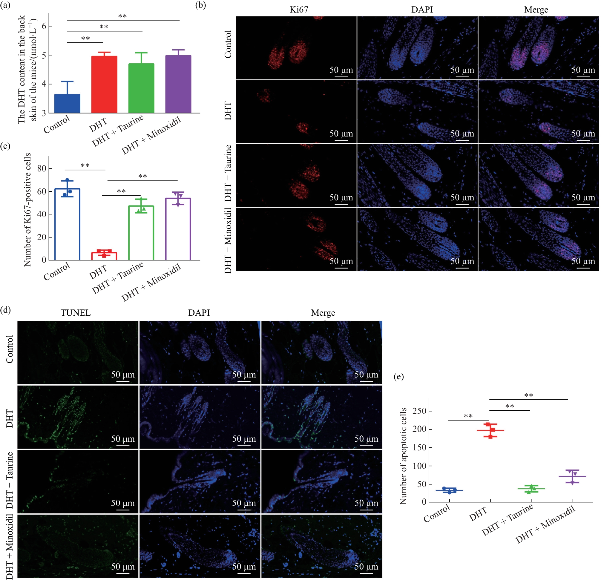
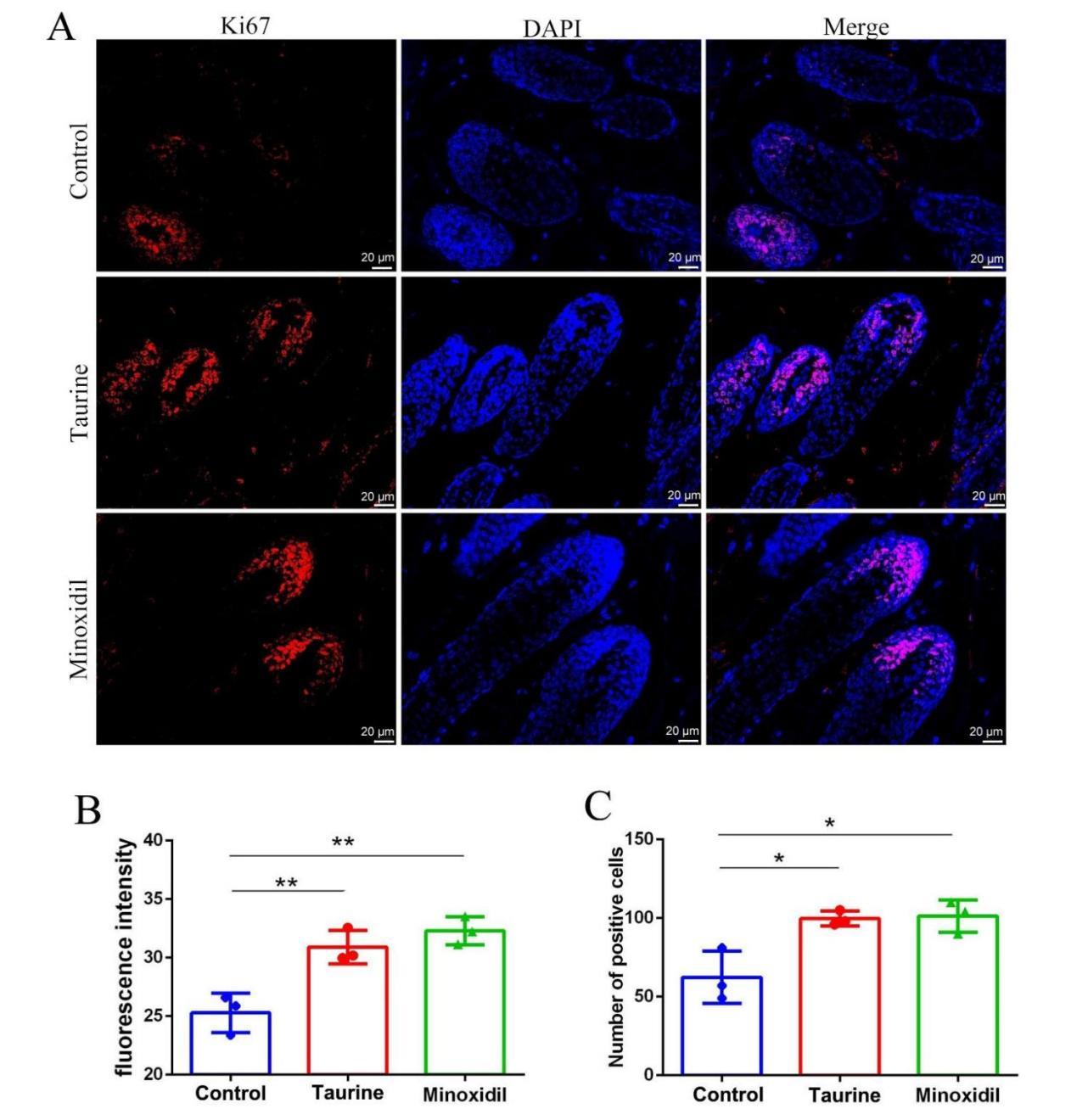
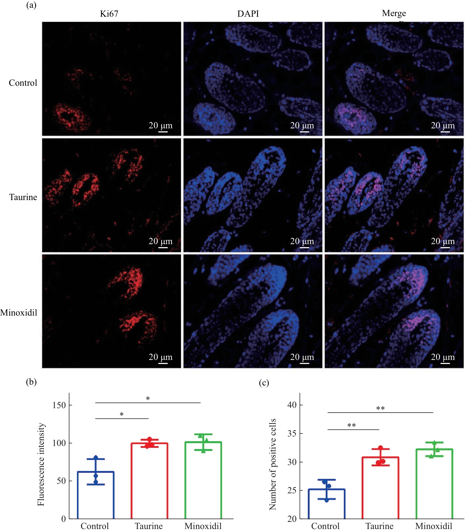
摘要:目的 研究牛磺酸对二氢睾酮(DHT)诱导的雄性C57BL/6小鼠雄激素性脱发(AGA)的潜在保护作用及其机制,重点研究毛囊周期调节、细胞增殖/凋亡及相关信号通路。方法 使用雌性C57BL/6小鼠来评估牛磺酸的毛发生长促进潜力。将6周龄雌性C57BL/6小鼠适应性饲养,然后随机分为3组(n=8):对照组(普通饮用水)、牛磺酸组(含1%牛磺酸的饮用水)和米诺地尔组(外用2%米诺地尔,阳性对照组)。将6周龄雄性C57BL/6小鼠适应性饲养,然后随机分为5组 (n=8):对照组(生理盐水)、DHT(模型组,DHT 1 mg/d)、DHT+低剂量牛磺酸(DHT 1 mg/d+牛磺酸2 mg/d)、DHT+高剂量牛磺酸(DHT 1 mg/d +牛磺酸10 mg/d)、DHT+米诺地尔(阳性对照组,DHT 1 mg/d,局部应用2%米诺地尔)。使用剪刀剃去背毛,并在治疗前一天使用脱毛膏去除毛发。毛发再生通过定期拍摄脱毛区域并用四点分级系统(0~3)量化评估。在第14天采集背部皮肤样本,用于组织学分析(苏木精-伊红(HE)染色)、免疫荧光染色(Ki67用于检测毛囊细胞增殖,原位末端转移酶标记法(TUNEL)用于检测毛囊细胞凋亡)、酶联免疫吸附分析(ELISA)(DHT定量)、逆转录-实时定量聚合酶链式反应(RT-qPCR)和蛋白质印迹(Western blot,WB)分析,以评估关键基因和蛋白质(雄激素受体(AR)、转录生长因子(TGF)-β1、TGF-β2、Dickkopf相关蛋白1(DKK1))的表达。结果 在雌性小鼠中,补充牛磺酸能显著加速毛发生长,表现在小鼠皮肤较早从粉红色(毛发休止期)向黑色(毛发生长期)转变,以及毛发生长评分增加,其效果与米诺地尔相当。形态学分析结果显示:牛磺酸显著增加了毛囊数量和真皮厚度。免疫荧光证实,毛发基质中角质细胞增殖增强。在DHT诱导的AGA模型中,DHT显著延长休止期,抑制毛发生长,增加皮肤DHT含量,并诱导毛囊小型化。牛磺酸的治疗,特别是高剂量牛磺酸有效地抵消了这些影响:它促进了毛发由休止期向生长期转变,改善了毛发生长评分。形态学分析结果显示:牛磺酸显著恢复了DHT导致的真皮厚度、毛囊数量、毛球深度和毛囊大小的改变。Ki67和TUNEL分析表明,牛磺酸处理减少了毛囊细胞凋亡并促进了毛囊细胞的增殖。至关重要的是,RT-qPCR和WB分析表明,DHT在mRNA和蛋白质水平上显著上调了小鼠背部皮肤中AR、TGF-β1、TGF-β2和DKK1的表达。牛磺酸的施用显著下调了这些致病因子的表达,使它们更接近对照组的水平。结论 牛磺酸对DHT诱导的雄性C57BL/6小鼠AGA有明显的缓解作用。它的保护作用是通过多方面的机制介导的。a. 促进毛囊周期进展:它加速毛发从休止期向生长期转变,抵消DHT诱导的毛囊休止期延长。b. 调节细胞动力学:它刺激毛囊基质角质细胞的增殖,并减少了DHT诱导的毛囊细胞凋亡。c. 抑制雄激素驱动的致病途径:它下调AGA途径中关键分子的表达,包括AR、细胞因子TGF-β1和TGF-β2,以及Wnt途径抑制剂DKK1。鉴于其良好的安全性和多靶点作用,牛磺酸有望成为治疗AGA的新型候选药物或辅助药物,值得进一步研究其临床潜力和精确的分子机制。这项研究为考虑在脱发治疗策略中补充牛磺酸或局部应用牛磺酸提供了坚实的临床前基础。
夏瑞晨 , 叶臣 , 赵来定 , 刘凯 , 潘敏鸿 , 姚佳烽
2025, 52(11):2869-2883. DOI: 10.3724/j.pibb.2025.0201
摘要:目的 在基于病理切片的脑胶质瘤临床诊断中,细胞核密度估计是最关键的任务之一。脑胶质瘤密度估计通常高度依赖细胞核的分割效果,而细胞核的形态多样性与染色差异性易导致语义分割模型的过拟合,最终带来密度估计误差而影响临床决策。鉴于此,本研究提出U-net+DropBlock分割模型驱动的细胞核密度估计方法,通过提升模型的泛化性以降低过拟合风险,获得精确的细胞核密度估计。方法 首先,对脑胶质瘤的全切片图像(whole slice image,WSI)进行预处理,包括数据清洗、数据增强、颜色正则化、金标准确立等。然后,利用脑胶质瘤全切片的补丁图像,构建引入DropBlock正则化模块的U-net领域分割模型,称为U-net+DropBlock模型。特别是,DropBlock模块通过随机丢弃特征图中的区域信息,能够削弱特征间的过度空间相关性,以降低分割模型的过拟合风险。最后,对各补丁图像中的细胞核分割结果进行密度计算与可视化,以形成全切片范围的密度热力图。结果 与最先进的细胞核领域分割模型相比,本文采用的U-net+DropBlock模型可获得更优的分割性能,确保提出的密度估计方法的准确性。结论 本文提出的全域化细胞核密度估计方法,可助力脑胶质瘤临床诊疗的精准化和高效化发展。
迟子惠 , 聂银强 , 郭翔文 , 杜爽 , 方秋潮 , 吴丹 , 蒋华北
2025, 52(11):2884-2899. DOI: 10.3724/j.pibb.2025.0197
摘要:目的 本研究提出发展微波热声和超声双模态显微成像技术,集成两者优势,进行细微层次生物组织介电特性研究。方法 首先讨论短脉宽微波结合高频点聚焦超声换能器提高系统分辨率的方法,基于此方法构建三维微波热声显微成像系统,发展成双模态系统。然后进行铜丝成像测试分辨率,不同浓度盐水成像验证双模态图像间信息互补,脑和骨骼软骨成像验证技术适用性,骨质疏松检测验证技术疾病检测能力。利用相应实物或micro-CT图进行验证。结果 微波热声和超声三维成像分辨率经铜丝实验估算可分别达178×178×88 μm3和177×177×42 μm3,双模态显微图结合微波热声介电特性和超声声阻抗特征,提供功能和结构信息,完整显示并区分不同浓度盐水管,识别多种脑组织,呈现完整软骨、骨骺线和骨骼区,鉴别骨质疏松和正常骨切片。成像结果均与相应实物或micro-CT图吻合良好。结论 微波热声超声双模态显微成像有潜力进行细微层次的复杂组织介电特性探测,有望为脑和骨骼系统的功能评估及疾病发病机制研究提供新型影像工具。
2025, 52(11):2900-2915. DOI: 10.3724/j.pibb.2025.0167
摘要:目的 N6-甲基腺苷(m6A)是真核生物 RNA 上最普遍的表观遗传修饰。它在调控细胞分化和发育过程中起着关键的作用,并且与许多疾病的病理机制相关。m6A位点的精确预测对解析其调控机制及指导药物设计至关重要。然而,传统的生物实验方法通常耗时长且成本高昂。尽管目前已开发出多种m6A位点预测的计算方法,但这些方法在特征学习、预测准确性和泛化能力方面仍有一定改进空间。本文提出一种基于双分支残差网络的m6A位点预测算法——m6A-PSRA,旨在充分利用RNA序列的特征信息,提高m6A位点预测的准确性和模型的泛化能力。方法 m6A-PSRA使用双分支网络架构,其中一条分支通过One-hot编码对序列进行编码,并利用双向长短期记忆网络(BiLSTM)进行特征学习,另一条分支通过k-mer分词编码,并利用预训练模型Doc2vec进行特征学习。在特征学习过程中,两条分支网络均整合残差网络(ResNet)和自注意力机制,以增强特征学习的准确性和模型的泛化能力。结果 在人类、小鼠和大鼠共11个组织中,m6A-PSRA对m6A位点的预测准确率(ACC)和曲线下面积(AUC)值均优于其他方法。特别地,其在各个组织的ACC值和AUC值分别超过90%和95%。消融实验也验证了m6A-PSRA具有较高的m6A位点预测准确性和泛化能力。结论 m6A-PSRA能有效捕获RNA序列特征,具备较高的预测精度和优异的泛化性能,可实现跨组织的高效m6A甲基化位点预测。
徐佳 , 张俊芳 , 李丽萍 , 刘昊 , 郭蕾 , 徐淑君 , 陈晓薇
2025, 52(11):2916-2927. DOI: 10.3724/j.pibb.2025.0343
摘要:在新医科建设与教育数字化战略推动下,医学教育对兼具扎实专业基础、科研素养与临床创新能力的复合型人才需求日益迫切。针对传统生理学课程中高阶思维训练不足、科研启蒙滞后及评价机制单一等问题,本研究以成果导向教育理念(OBE)为引领,以建构主义与探究式学习理论为支撑,构建并实施了“教-学-研一体化”生理学线上线下混合式课程新模式。课程从四个维度系统推进改革:线上升级微课、虚拟仿真实验等资源,优化自主学习路径;线下重构翻转课堂,强化科研案例研讨与互动探究;深度拓展科研指导,通过大学生科研创新计划(Student Research and Innovation Program,SRIP)项目、学科竞赛搭建阶梯式科研训练体系;改革多维评价机制,融合过程性考核与科研素养评估。实践结果显示,学生对生理学基础知识掌握度显著提升,科研素养、职业素养培育成效及课程综合满意度均得到提升,教师团队教研能力同步增强,实现了“研教相长”。本研究证实了“教-学-研”深度融合在生理学课程中的有效性与推广价值,为新医科背景下基础医学课程改革提供了可复制、可迁移的范式参考,对系统性提升医学人才科研素养与创新能力具有重要实践意义。
扫码关注 生物化学与生物物理进展 ® 2025 网站版权 ICP:京ICP备05023138号-1 京公网安备 11010502031771号
